首页
党委概况
政策理论
通知公告
党建要闻
基层动态
时习专栏
工会工作
共青团工作
返回学校
当前位置:
首页
>
政策理论
> 正文
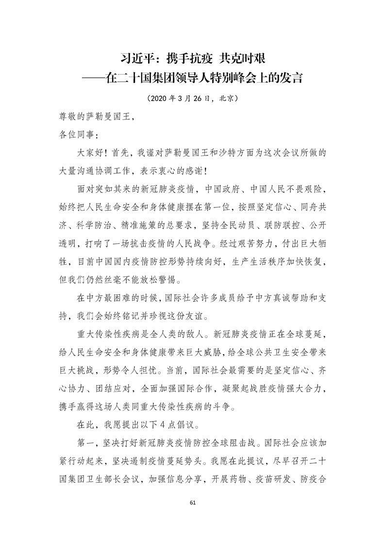
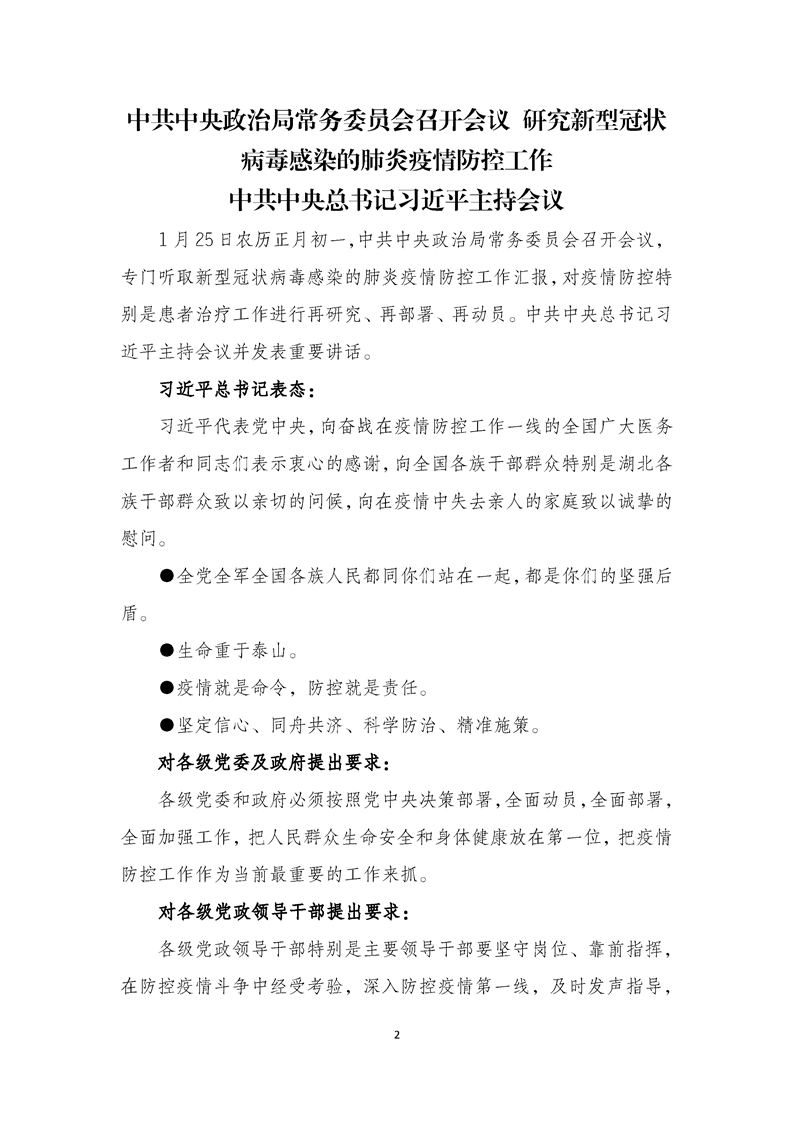
理论政策学习材料2020年第(2)期
发布人:党建管理员 来源:本站 发布日期:2020/11/19 浏览量: 【字体:
大
中
小
】
【
加入收藏
】【
打印此文
】【
关闭窗口
】【
返回顶部
】
相关链接
友情连接
中央纪委国家监委网站
共产党员网
学习强国
七一网
全国高校思想政治工作网
南泉校区:重庆市巴南区南泉街道白鹤林16号 双桥校区:重庆市双桥经济技术开发区通桥街道西湖大道76号
咨询热线:023-62846626 023-62846636
Copyright 重庆工程学院 版权所有 渝ICP备09014106 技术支持:
讯迈科技