网站首页
团委简介
组织机构
基层团委
思想引领
荣誉殿堂
返回学校
通知公告
校团委办公地点
校团委、校学生会办公地点:
大学生服务中心6楼
重工青年微信公众号:
当前位置:
首页
>
通知公告
> 正文
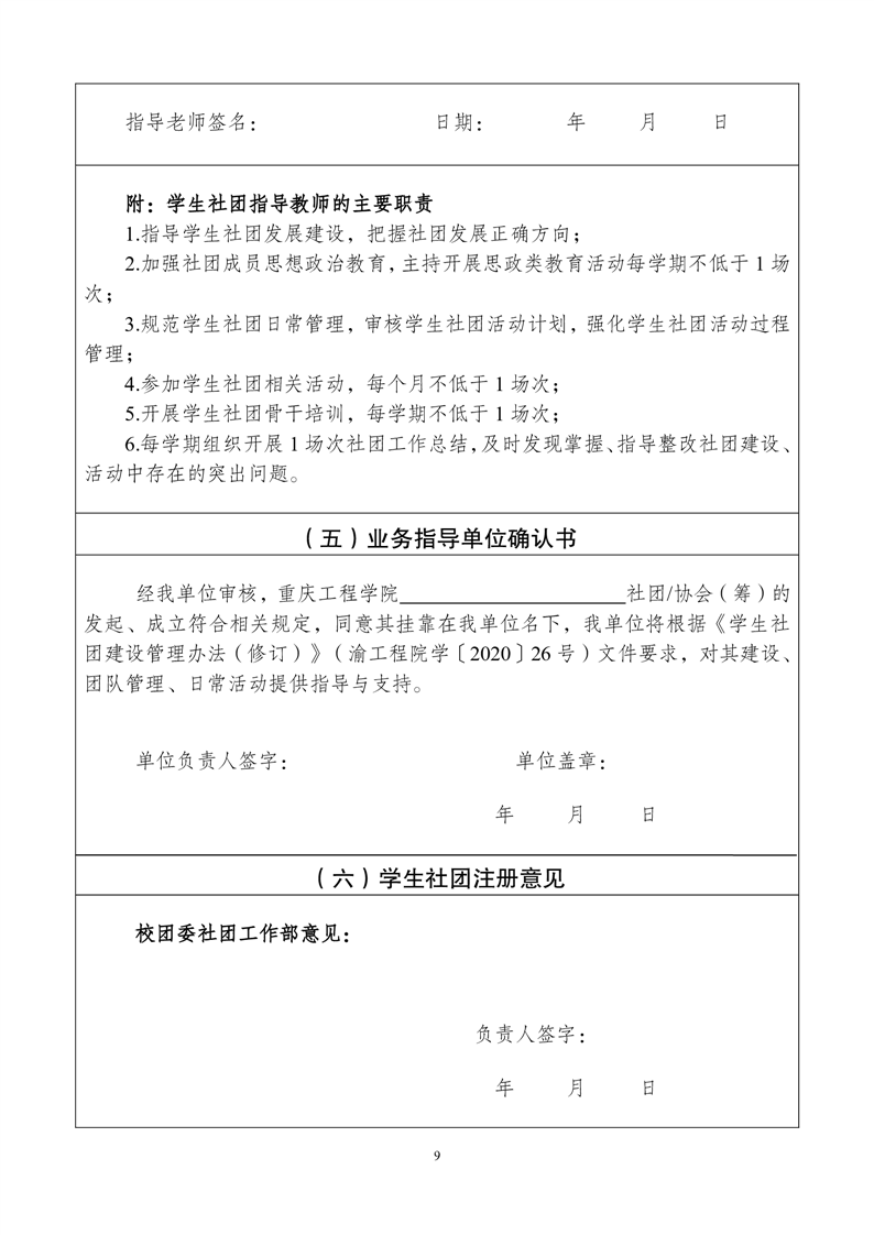
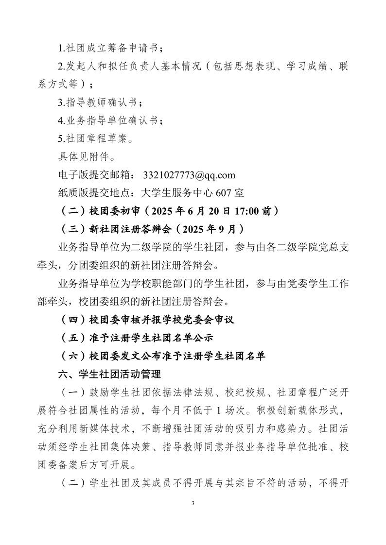
关于开展2025—2026学年学生社团注册工作的通知
来源: 本站
发布人:团委管理员 来源:本站 发布日期:2025/6/13 【浏览量:】
【
加入收藏
】【
打印此文
】
友情连接
学工系统
重庆共青团
中国共青团
中国青年网
中青在线
中国青年志愿者网
南泉校区
地址:中国.重庆.南温泉
电话:023-62846626
传真:023-62846626
双桥校区
地址:重庆双桥经济技术开发区龙水湖畔
电话:023-62846626
传真:023-62846626
Copyright 重庆工程学院 版权所有 渝ICP备09014106 团委联系电话:023-62846693 技术支持:
讯迈科技