学院首页
学院概况
学院概况
组织机构
师资概况
师资队伍
教师培养
教学工作
通知公告
教学活动
数学教研室
物理教研室
外语教研室
体育教研室
公选课教研室
实验中心
大学物理实验教学中心
信息技术基础实验中心
大学英语实验教学中心
教学研究与改革
教研活动
学术分委员
成果展示
学习资料
党群工作
双创教育
管理服务
常用电话
校长信箱
交通路线
资料下载
返回学校
教学工作
通知公告
教学活动
数学教研室
物理教研室
外语教研室
体育教研室
公选课教研室
最新公开信息
当前位置:
首页
>
教学工作
>
通知公告
> 关于印发新型冠状病毒肺炎防控方案(第九版)的通知
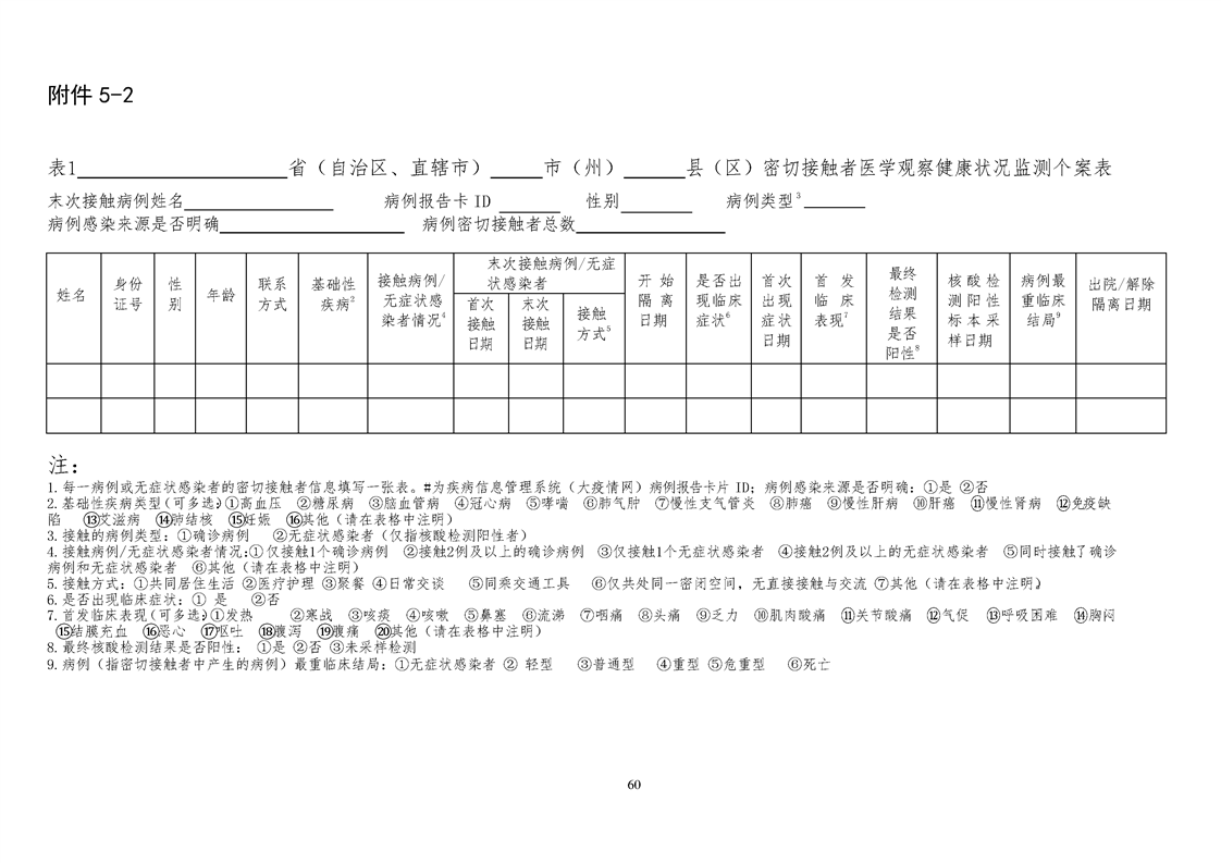
关于印发新型冠状病毒肺炎防控方案(第九版)的通知
发布人:基础学院 发布时间:2022/9/1 来源: 本站 浏览次数:
上一篇:
没有了
下一篇:
关于开展“魔幻物理实验”抖音直播活动的通知